Instance Verification Kit (IVK)
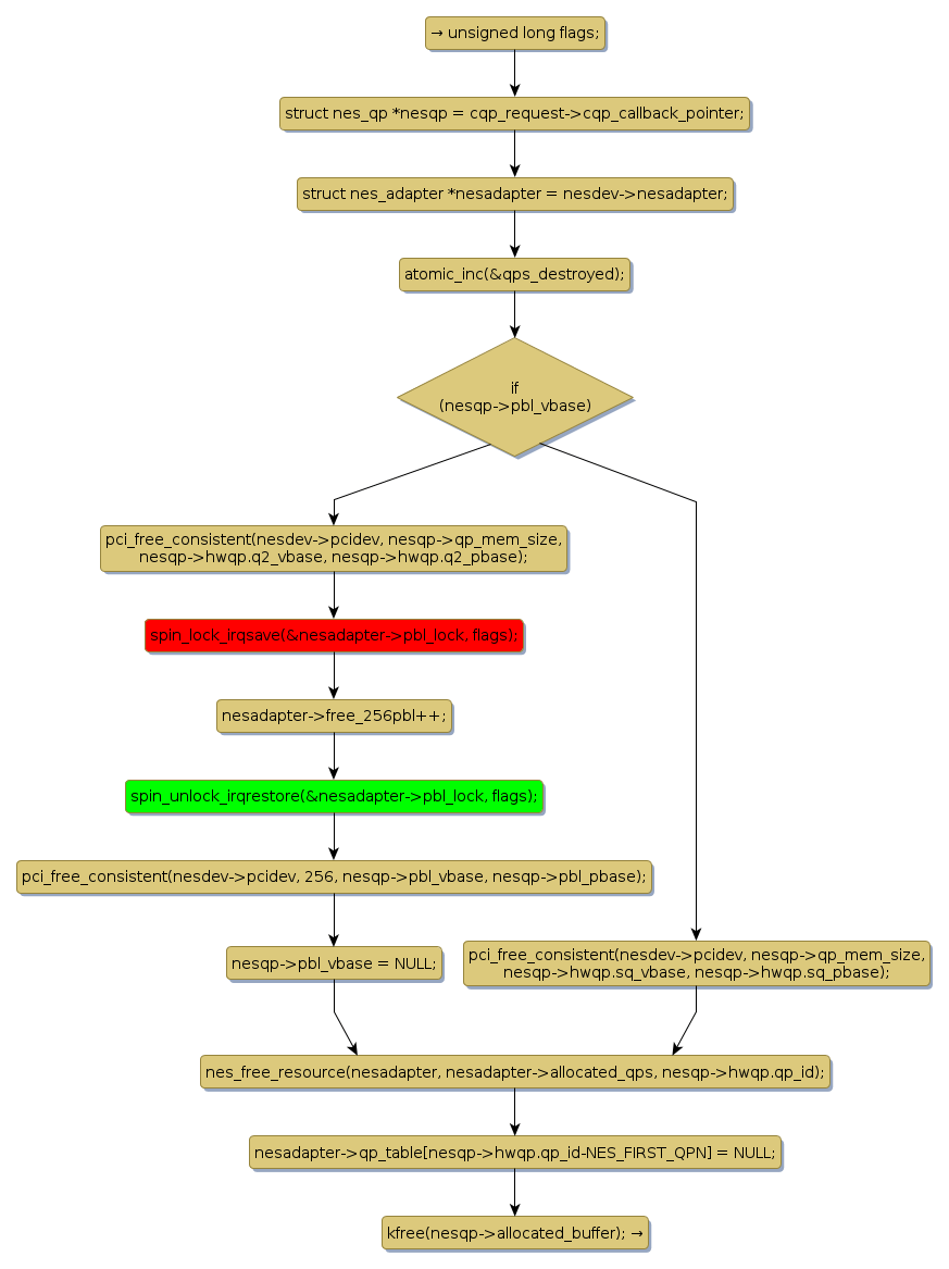
spin lock @ [8803+48+/linux-3.19-rc1/drivers/infiniband/hw/nes/nes.c]
Instance Signature: pbl_lock
|
The Matching Pair Graph:
|
|
Function Name
|
Control Flow Graph (CFG)
|
Events Flow Graph (EFG)
|
Source Correspondence
|
|
nes_cqp_rem_ref_callback
|
|
|
[8376+24+/linux-3.19-rc1/drivers/infiniband/hw/nes/nes.c]
|